網站名稱
公會簡介
歷史背景
里程碑
最新消息
會員資料
會員福利
食
中式
西式
住
北部
中部
南部
行
樂
活動花絮
115年度
114年度
113年度
112年
111年度
110年度
109年度
108年度
103年度
104年度
105年度
106年度
107年度
常見問題
檔案下載
友站連結
免責聲明
使用條款
最新消息
29
2026 / 01
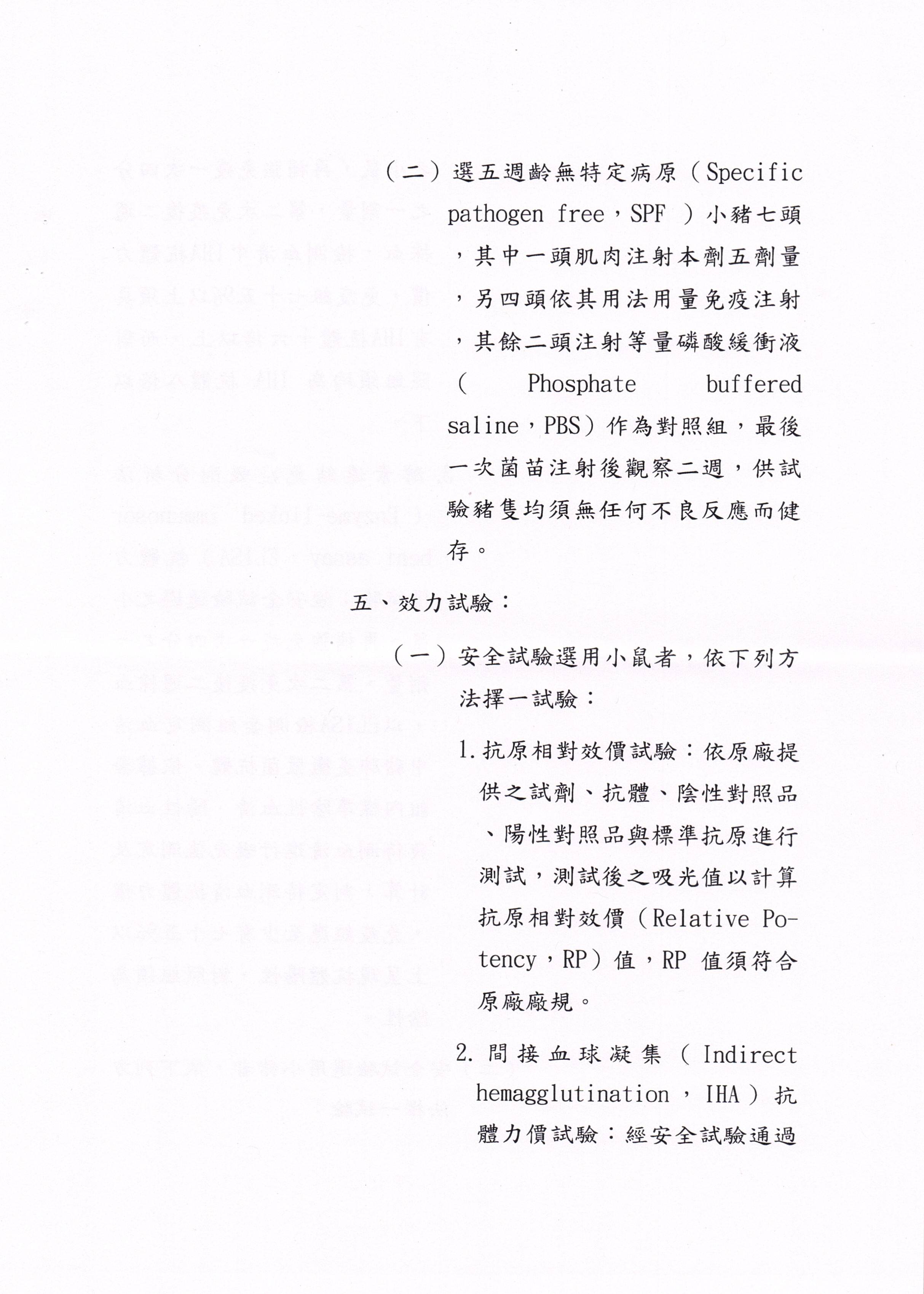
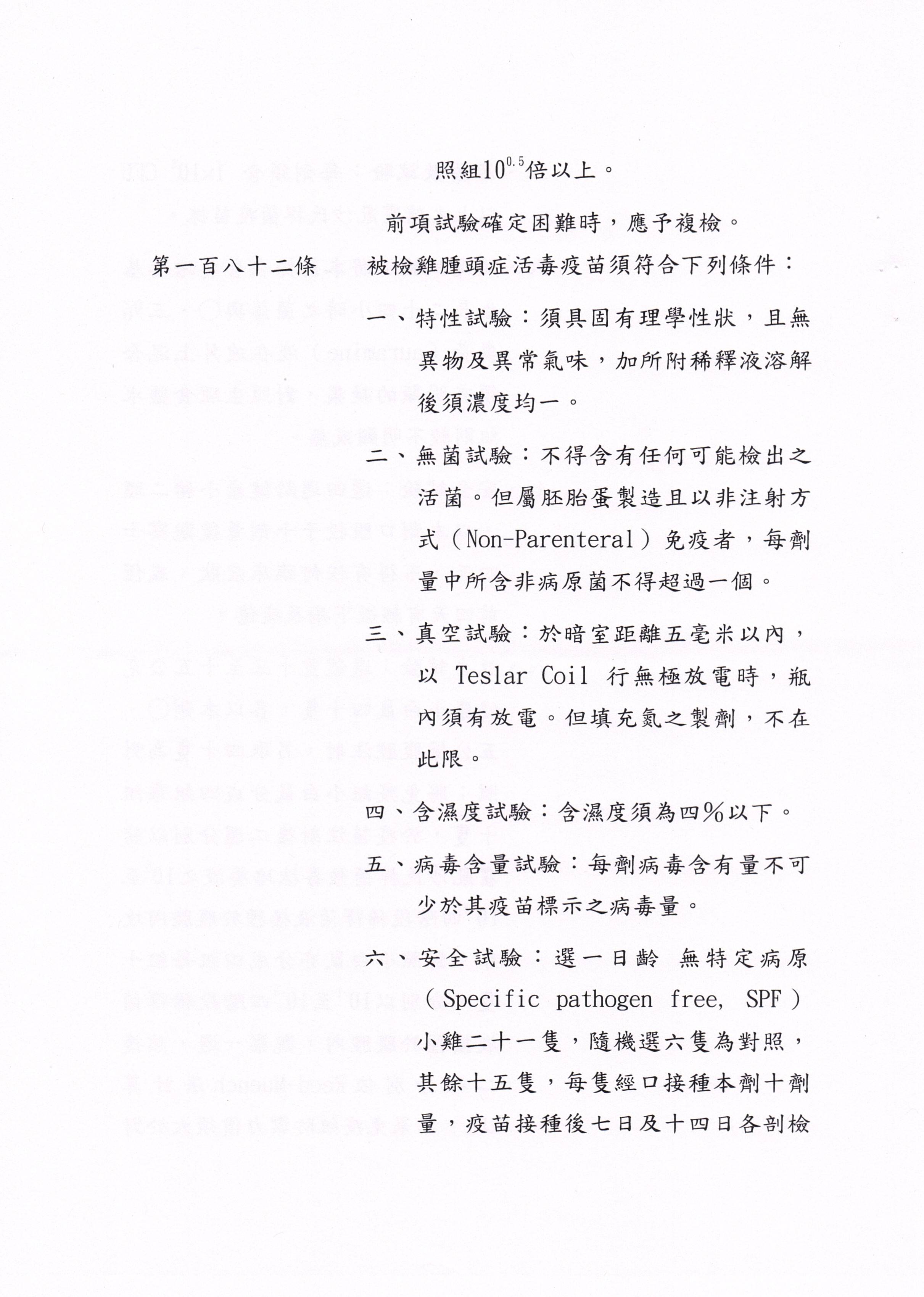
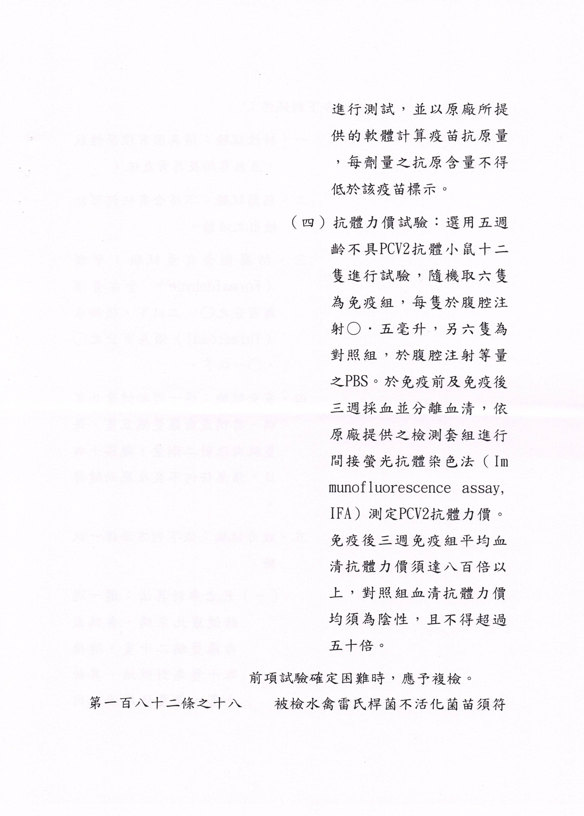
「動物用藥品檢驗標準」部分條文, 請查照。
回列表
go to top
公會簡介
歷史背景
里程碑
最新消息
會員資料
會員福利
食
中式
西式
住
北部
中部
南部
行
樂
活動花絮
115年度
114年度
113年度
112年
111年度
110年度
109年度
108年度
103年度
104年度
105年度
106年度
107年度
常見問題
檔案下載
友站連結
免責聲明
使用條款
分享至Facebook
FACEBOOK
分享至Google+
GOOGLE+
分享至Twitter
TWITTER
Search